
金秋结硕果,赛场传佳音。近日,由江苏省教育厅主办、江苏省学校美育教学指导委员会与江苏省学校体育教学指导委员会联合承办的第十四届江苏省师范生教学基本功大赛圆满落幕。在这场代表全省师范生最高水平的竞技舞台上,我院学子凭借扎实的专业功底和出色的教学素养,勇创佳绩,充分展示了美院人才培养的丰硕成果。
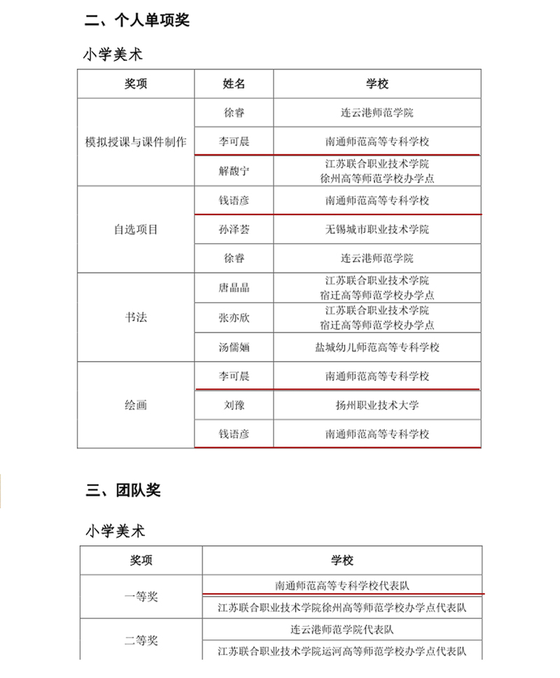
在备受瞩目的个人全能奖项评选中,李可晨、钱语彦两位同学以精湛的专业技艺、独特的教学创意和沉稳的赛场表现,分别荣获小学美术组一等奖第一名和第二名,黄媛媛同学荣获三等奖,取得了参赛选手全员获奖的佳绩。
在单项奖的激烈角逐中,我院学子同样表现抢眼:李可晨同学凭借出色的教学设计和扎实的绘画功底,一举夺得“模拟授课与课件制作”及“绘画”两项单项奖;钱语彦同学以其独特的创作理念和娴熟的绘画技艺,荣获“自选项目”与“绘画”两项单项奖。
在团体赛中,我院代表队精诚合作、配合默契,凭借出色的整体实力勇夺小学美术组团体一等奖。


本届大赛立足师范生专业发展,设置基础知识与应用、通用技能、专业技能三大模块,涵盖书法、手工、绘画、模拟授课与课件制作等多个竞赛环节,全面检验参赛选手的专业素养与教学能力。来自全省各高校的美术教育专业优秀学子同台竞技,切磋交流,共同呈现了一场精彩纷呈的教学盛宴。
此次优异成绩的取得,是我院深化“以赛促教、以赛促学、以赛促练”教学理念的生动实践,也是学院持续推进教育教学改革、创新人才培养模式的丰硕成果。这份荣誉凝聚着学子们勤学苦练的汗水,浸润着指导教师们悉心栽培的心血,更承载着学院对师范生培养的持续投入。
展望未来,美术学院将继续秉持立德树人的根本任务,聚焦师范生核心素养培育,深化教育教学改革,完善人才培养体系,为培养更多素质全面、业务精湛、富有创新精神的美术教育人才而不懈奋斗!
