网站首页
学院概况
组织机构
专业设置
师资队伍
教学环境
教学特色
学院新闻
学院公告
党团建设
组织结构
支部概况
制度建设
团学工作
活动园地
学科建设
教学管理
专业建设
课程建设
科研信息
科研成果
学生工作
团学工作
班级管理
宿舍管理
奖助学金
考级考证
心理健康
招生就业
招生信息
就业指导
网上展厅
教学资源库
当前位置:
首页
学生工作
奖助学金
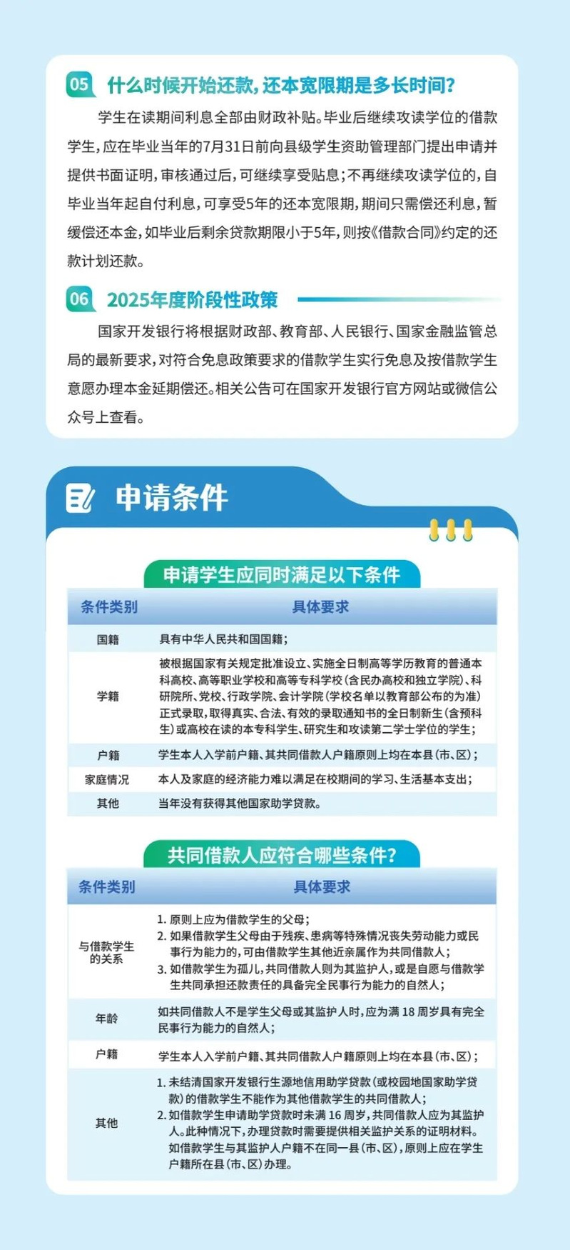
一图读懂——生源地信用助学贷款操作指南(2025版)
发布者:黄斌斌
发布时间:2025-12-12
浏览次数:
11